Chapter 10 Appendix

Strategies in Curriculum and Instruction
Candice C. Carter and Raj Kumar Dhungana, Editors


Chapter 10
Donna-Marie Fry, Jenny Owen, Josiah Lenton, and Rob Unwin

Appendix A

Curious about Conflict Lesson Examples



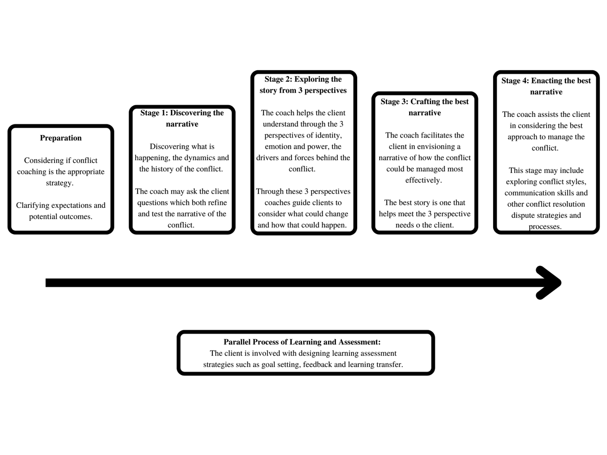
Appendix B

CRESST Conflict-Coaching Process


Stacks Image 10